违反大气和水污染防治法 中煤陕西榆林大海则煤业一天连吃3张环保罚单
西西新闻 @2022-06-12
	6月初,榆林市生态环境局一天内连着发布3起对中煤陕西榆林大海则煤业有限公司的行政处罚(陕K环罚〔2022〕105号、106号、107号),该煤矿违反大气污染防治法和水污染防治法累计被罚50万。
	
	据企查查显示,中煤陕西榆林大海则煤业有限公司成立于2020年8月,注册资本为250000万元,法定代表人为马冠超,位于陕西省榆林市榆阳区小纪汗乡大海则村大海则煤矿办公楼,所属行业为煤炭开采和洗选业。
	
	据悉,行政处罚决定书文号为陕K环罚〔2022〕105号的行政处罚显示,榆林大海则煤业分析仪显示实时数据二氧化硫3.0mg/m3,一氧化碳0.10mg/m3,氧含量10.59mg/m3,数采仪正常上传数据,拔开取样管后数据无明显变化,使用200ppm的一氧化氮标气投入检测,一氧化氮显示数据为0,在线监测设备长期未进行维护,违反《中华人民共和国大气污染防治法》第二十四条,被罚5万元。
	
	 行政处罚决定书文号为陕K环罚〔2022〕106号的行政处罚显示,榆林大海则煤业配套洗选煤项目场地北侧及西侧均有脱硫废水、锅炉废水通过渗坑排放现象,违反《中华人民共和国水污染防治法》第三十九条,被罚40万元。
	
	行政处罚决定书文号为陕K环罚〔2022〕107号的行政处罚显示,该企业洗选煤厂场地内约有1000吨炉渣、除尘灰露天堆存,《中华人民共和国大气污染防治法》第七十二条第一款,被罚5万元。
	
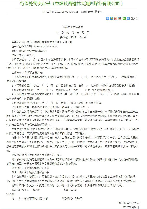
	此前,榆林市生态环境局向中煤陕西榆林大海则煤业有限公司(以下简称大海则煤业)下发一则行政处罚(陕K环罚〔2022〕101号),该煤矿违反《中华人民共和国水污染防治法》被罚10万元。处罚决定书显示,3月17日,榆林市生态环境局在对大海则煤业进行现场检查时发现,该公司在线监测设备运行正常,但1月在线监测数据显示1月1日-12日、18日-19日、22日、25日-31日化学需氧量均超过水污染物排放标准,1月1日-11日、29日-31日氨氮均超过水污染物排放标准。
	
	西西新闻榆林
	编辑:王杰
	
	
  
	     
	 




