为进一步规范城区交通秩序,回应市民对畅通安全出行环境的期盼,日前,渭南市公安局交通警察支队临渭大队发布公告,将在主城区启用一批新的交通技术监控设备。
此次新增设备主要针对商圈、医院、学校、车站等周边车辆乱停乱放、堵塞交通的痛难点区域。设备分为两类:一是“电子警察”抓拍设备,用于查处闯红灯、不按车道行驶、逆行、驾车接打电话、未系安全带等动态违法行为;二是违法停车自动抓拍设备,专治机动车违停、拒不离场等妨碍通行的行为。
新增电子警察抓拍设备点位
此次新增设备主要针对商圈、医院、学校、车站等周边车辆乱停乱放、堵塞交通的痛难点区域。设备分为两类:一是“电子警察”抓拍设备,用于查处闯红灯、不按车道行驶、逆行、驾车接打电话、未系安全带等动态违法行为;二是违法停车自动抓拍设备,专治机动车违停、拒不离场等妨碍通行的行为。
新增电子警察抓拍设备点位

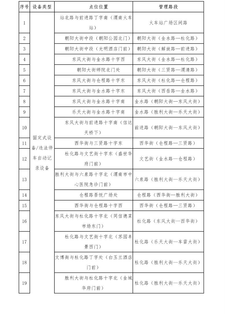
新增违法停车抓拍设备(含部分原点位)


据悉,本次公示期为2026年2月2日至2月23日,期间抓拍数据不予处罚。所有设备将于2026年2月24日零时起正式投入运行,并依法对抓拍到的违法行为进行处罚。(记者 张黎江)
编辑/何海潮