国庆中秋出行避堵攻略来了!西安热门景区道路预警快收藏→
西西新闻 @2025-09-30
2025年国庆中秋假期为10月1日至10月8日,陕西省高速公路实行小型客车免费通行。根据气象部门预报,节日期间陕西省大部分地区以阴雨天气为主,出行前请提前关注天气变化。
陕西省交通运行压力分析预测
陕西省公安厅交通警察总队发布消息称,西安作为传统旅游城市,仍是全国假期热门旅游目的地之一。延安、榆林、汉中、安康、商洛等市拥有不同于关中地区的独特人文和自然风光,也是省内外群众假期出行的热门选择。
预计9月30日(假期前一天)受晚高峰和群众提前出行影响,17时-23时西安周边出城方向高速公路流量增长较快,将出现车辆排队缓行状态。10月1日(假期第一天)9时-13时,陕西省各主要城市出城方向高速公路流量大幅增长,10时-11时达到峰值。节日期间,每天 10时-12时、16时-18时为流量高峰时段,主要城市收费站出入口将会出现潮汐式车流高峰。预计公路客流返程高峰将从10月7日(假期第七天)下午开始出现,10月8日17时-20时达到峰值。
预计西安秦始皇兵马俑博物馆、华清池、陕西历史博物馆、钟楼、大雁塔、大唐不夜城,延安革命纪念馆、壶口瀑布,宝鸡青铜器博物馆、太白山,渭南华山、咸阳礼泉袁家村、商洛牛背梁、汉中龙头山、榆林波浪谷等景点会出现交通流量饱和情况,景区周边停车问题凸显,建议使用实时导航避开交通高峰时段。
高速公路施工信息
节日期间通行受影响路段
西安绕城高速:受西兴高速公路改扩建施工,绕城高速内环方向帽儿刘立交转三桥收费站出口匝道封闭。
西安外环高速:受西兴高速公路改扩建施工影响,西安外环高速西吴枢纽立交双向转西兴高速咸阳、三桥方向匝道封闭,前往咸阳方向的车辆由茂陵方向分流、前往三桥方向的车辆由咸阳南方向分流。
连霍高速西宝段:因实施改扩建施工,连霍高速西兴段三桥收费站至西吴枢纽立交之间段主线双向封闭,帽儿刘立交、西吴立交转西兴高速方向匝道封闭,三桥、咸阳、咸阳西收费站出入口封闭。
丹宁高速水阳段:因施工2025年6月1日至10月31日,丹宁高速水阳段凤凰东至户家塬之间K50+416至K31+307段双向临时管控,山阳至柞水方向车辆由户家塬收费站分流下高速后绕行省道S519(色杏路)从凤凰东收费站上高速往柞水县,柞水至山阳方向车辆由凤凰东收费站分流下高速后绕行省道S519(色杏路)从户家塬收费站上高速往山阳县。户家塬收费站入口柞水方向临时管控,凤凰东收费站入口山阳方向临时管控。
高速公路限行信息
自2025年10月1日0时至10月8日24时,禁止危险化学品运输车辆在陕西省行政区域内高速公路通行。
9月30日24时前已经进入高速公路行驶的危险化学品运输车辆,需就近驶离高速公路。
为高速公路服务区、航空机场及国家重点工程等重要民生项目运油、运气的危险化学品运输车辆,医用氧配送车辆,需到陕西省内出发地或目的地公安机关交通管理部门办理通行证,通行时间仅限于假期夜间22时至次日6时。
拥堵路段预测
易拥堵高速公路收费站:西安绕城高速六村堡、曲江、长安路、汉城、新筑、纺织城、杏园收费站。连霍高速灞桥、临潼、渭南西收费站。福银高速机场西收费站。
易拥堵高速路段:
西安绕城高速谢王立交-杏园段、雁塔-高新段。连霍高速渭南华州-华阴段、阿房宫立交-兴平段。福银高速六村堡-咸阳东段、商洛麻池河立交-杨斜段。京昆高速港务区-高陵北段、鄠邑-宁陕段。
易拥堵国省道路段:G210国道西安高新段、渭南段。G310国道西安周至段、渭南临渭段。G307、G242榆林段。S107省道关中环线秦岭段。
事故多发点段预测:连霍高速西渭段渭南西至华州西之间。包茂高速西镇段营盘至太乙宫之间。京昆高速西汉段朱雀至纸坊之间。福银高速蓝商段杨斜至葛牌之间。银昆高速凤翔至宝鸡南段。延西高速西延段洛川至富县之间。
西安市交通运行压力分析预测
西西新闻记者从西安市公安局交通警察支队获悉,预计节前一日9月30日,城区机动车出行量预计达到峰值,节日期间日均流量约维持在350万辆;出城高峰集中于9月30日下午至10月1日全天,其中 10月1日上午8:00–12:00为出城流量最高时段,该阶段车流以中长途出行为主;返程高峰预计出现在10月7日至8日,最高峰时段为10月8日14:00–20:00。此外,节日期间每日交通高峰时段预计出现在 9:00–11:00 和 15:00–17:00。
高速拥堵预测:预计2025年国庆期间,西安市高速公路在节前出行峰值将会发生在9月30日18点。同时,预计节中期间,10月1日11点将迎来出行高峰,拥堵里程占比最高,出行热度较高。而节后,预计在10月9日8点拥堵里程占比最高,相较节中拥堵有所缓解。
高速去程易拥堵缓行路段预测:预计国庆期间西安市去程高峰是2025年 10月1日,高速易拥堵路段主要是G5京昆高速、G70福银高速、G3002西安绕城高速等,应该重点关注以下路段:
高速返程易拥堵缓行路段预测:预计国庆期间西安市返程高峰是2025年 10月7日,高速易拥堵路段主要是G3002西安绕城高速、S3011 绕城高速联络线、G30 连霍高速等,应重点关注以下路段:
重点关注区域:
大雁塔广场、大唐不夜城区域:假日期间,大雁塔及大唐不夜城区域是外地市游客热门旅游打卡点,预计每日 9时至11时、13时至19时出现客流高峰,受夜间演出活动影响,18时至21时将迎来第二波人车流高峰。周边雁塔北路、慈恩西路、芙蓉东路等节点交通压力突出。
钟鼓楼、回坊区域:钟鼓楼回坊区域预计十一假期每日10时起客流持续集聚,高峰将延续至 21 时甚至 23 时后,西大街、北大街等主干道易发拥堵。
兵马俑景区:兵马俑景区2025年假期预计每日9时至12时为入园高峰,15 时至18 时为出园及返程高峰,期间西临高速、兵马俑专线等道路车流密集。
永宁门区域:永宁门区域毗邻钟楼商圈及 SKP 等高端商业体,节假日全天交通压力较大。
小寨商圈(陕西历史博物馆):预计2025年假期小寨商圈及陕西历史博物馆每日10时至17时客流高度集中,小寨东路、翠华路、长安中路等道路拥堵指数显著上升。
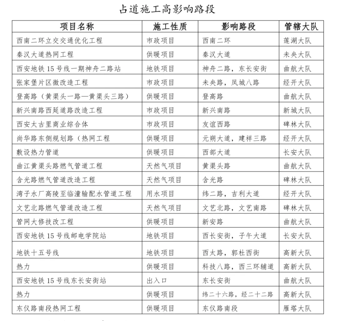
重点关注路段:全市重点关注路段及因建设施工造成较高影响的路段,具体如下:





(记者 苏珊)
编辑/李玲




