陕西抽查100批次玩具产品 11批次不合格
西西新闻 @2022-01-29
字号
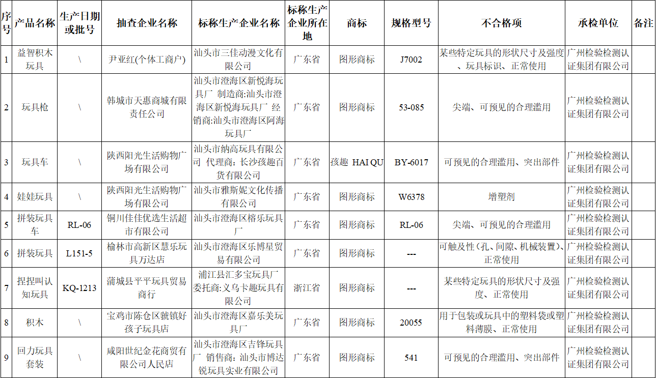
1月26日,陕西省市场监督管理局公布了2021年玩具等8种产品的质量监督抽查结果。其中,在流通领域抽查了西安、宝鸡、咸阳、铜川、渭南、延安、榆林、汉中、安康、商洛、韩城、杨凌等地区97家企业生产的100批次玩具产品,发现不合格产品11批次,不合格发现率为11%。
在本次抽查中,重点对玩具标识、边缘、材料、磁体和磁性部件、小零件、尖端、用于包装或玩具中的塑料袋或塑料薄膜、弹射玩具、突出部件、声响要求、可触及性(孔、间隙、机械装置)、某些特定玩具的形状尺寸及强度、标识和说明、电气间隙和爬电距离、发热和非正常工作、工作温度下的电气强度、机械强度、元件、结构、螺钉和连接、耐热和耐燃、耐潮湿、软线和电线的保护、室温下的电气强度、易燃性能、可迁移元素最大限量、增塑剂等27个项目进行了检验。不合格项目涉及玩具标识、尖端、用于包装或玩具中的塑料袋或塑料薄膜、突出部件、可触及性(孔、间隙、机械装置)、某些特定玩具的形状尺寸及强度、标识和说明、增塑剂。

(YT01)




